新葡萄8883官网AMG官网

您好,欢迎来到科技处 - 新葡萄8883官网AMG官网网站!
设为首页 | 加入收藏

  • 首页

  • 机构设置

    • 部门介绍

    • 现任领导

  • 通知公告

    • 通知公告

  • 综合新闻

  • 制度管理

  • 项目管理

  • 学术动态

  • 下载专区

    • 政策法规

    • 校内文件

    • 下载中心

通知公告

  • 通知公告
您的位置:首页 »科技处»通知公告»通知公告»详细内容

通知公告

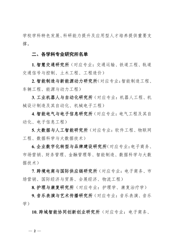
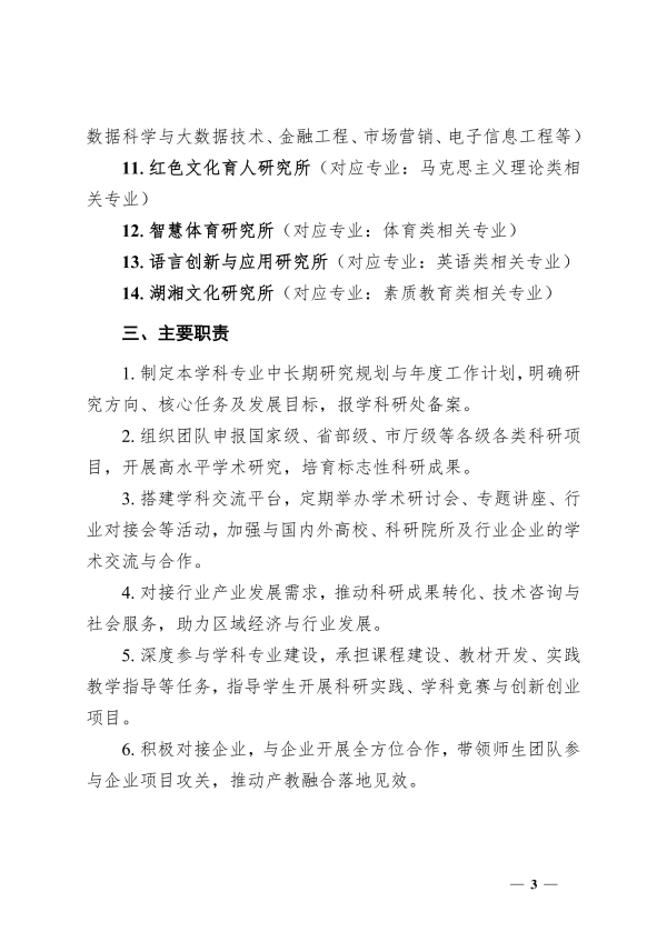
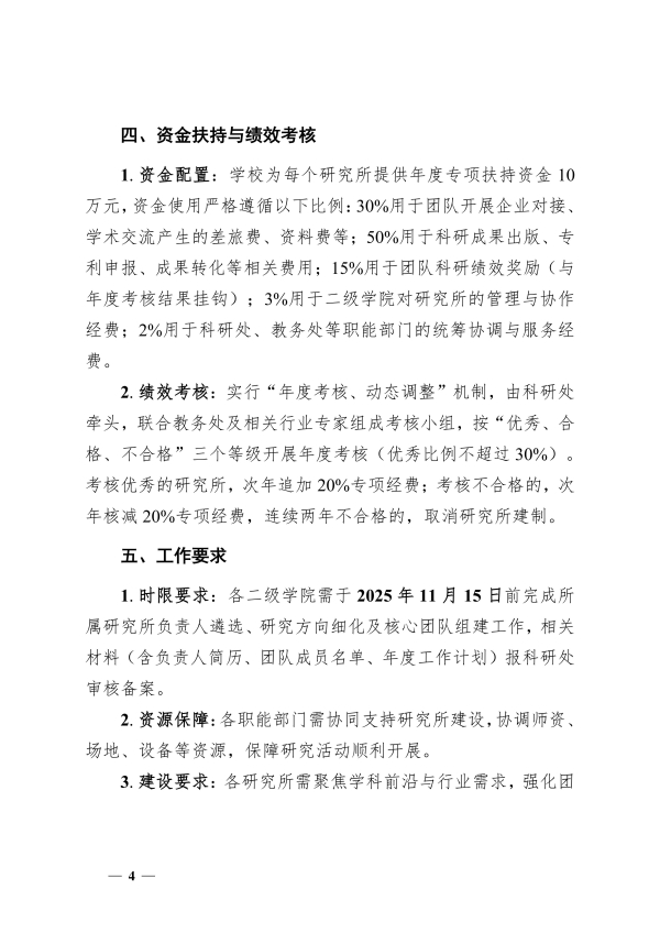
新葡萄8883官网AMG官网关于成立各学科专业研究所的通知

来源: STB 发布时间:2025-11-06 浏览次数:[1492] 次

134.湘交院科〔2025〕134号(关于成立各学科专业研究所的通知)_01.jpg

134.湘交院科〔2025〕134号(关于成立各学科专业研究所的通知)_02.jpg

134.湘交院科〔2025〕134号(关于成立各学科专业研究所的通知)_03.jpg

134.湘交院科〔2025〕134号(关于成立各学科专业研究所的通知)_04.jpg

134.湘交院科〔2025〕134号(关于成立各学科专业研究所的通知)_05.jpg

附件1: 新葡萄8883官网AMG官网研究所负责人遴选标准及备案流程.docx

附件2: 新葡萄8883官网AMG官网研究所申请书.docx





【打印正文】

上一篇:  关于申报2025年度衡阳市指导性计划项目的通知

下一篇:  关于申报2025年度湖南省教育厅科学研究项目的通知

衡阳市蒸湘区呆鹰岭镇  新葡萄8883官网AMG官网航母楼230办公室  联系电话:0734-8815820  |  版权所有 ©新葡萄8883官网AMG官网科技处