新葡萄8883官网AMG官网
学校首页
|
校长信箱
|
书记信箱
首页
学校领导
部门简介
动态信息
领导讲话
综合要闻
通知公告
信息公开
大事记
周工作安排
制度文件
当前位置 :
首页
>
通知公告
>
正文
通知公告
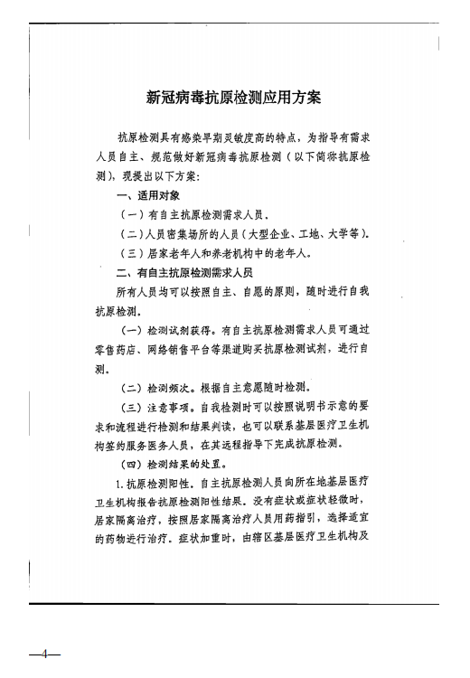
转发《关于印发新冠病毒抗原检测 应用方案的通知》
发布日期:2022年12月12日 点击:[11922]
上一篇 :
关于做好 2022-2023 学年 寒假前后相关工作安排的通知
下一篇 :
新葡萄8883官网AMG官网 2022-2023学年度第一学期第十五周会议安排表
推荐文章
党委书记刘文君在2025年中层以上干部新春见面会上的致辞
没有一个冬天不可逾越
读书是最对得起付出的一件事——校长陈治亚在2024级新生开…
政府网站
教育部
中国人力资源和社会保障部
国家留学网
中国教育科研网
省教育厅
省人力资源和社会保障厅
省人民政府
高校链接
清华大学
北京大学
复旦大学
华中科技大学
武汉大学
中南大学
上海交通大学
西安交通大学
哈尔滨工业大学
校内站点链接
西北工业大学
电子邮件系统
新闻网
图书馆
校友会
版权所有 © 新葡萄8883官网AMG官网校办公室 湘ICP 备 电话:0734-8815001 传真 :0734-8815005 校长信箱 :xz@hnjt.edu.cn 刘文君书记信箱:liuwenjun@hnjt.edu.cn