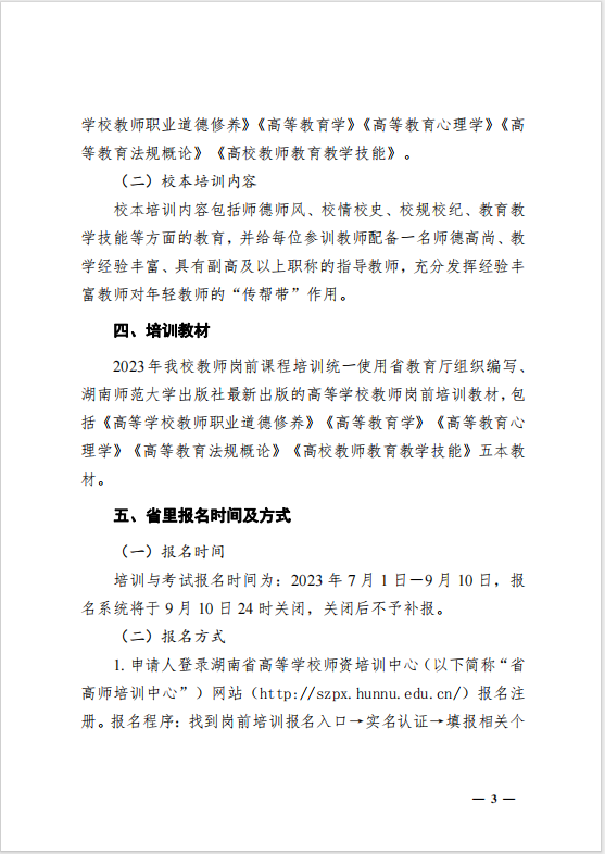
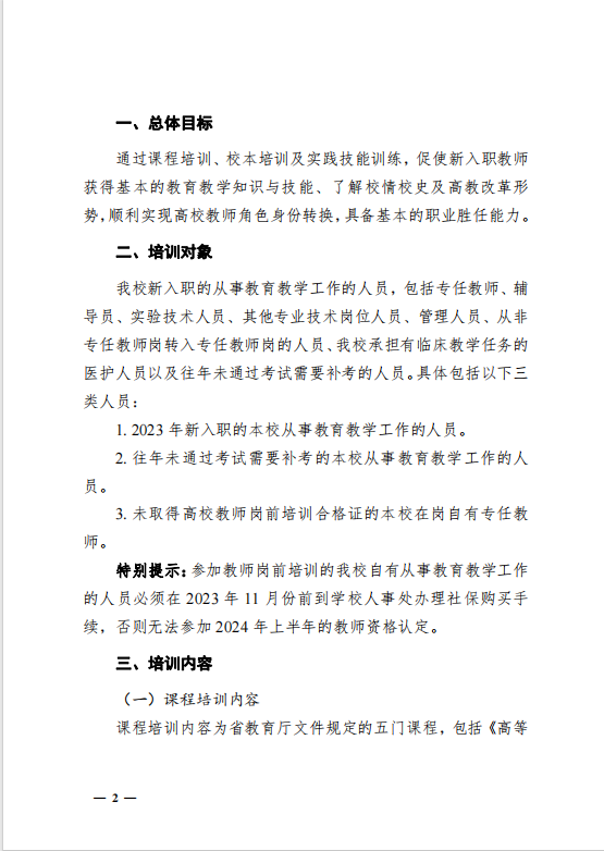
新葡萄8883官网AMG官网

  • 首页
  • 部门概况
  • 教师培训
  • 师德师风
  • 下载中心
教师培训

新葡萄8883官网AMG官网2023年教师岗前培训方案

作者:  新葡萄8883官网AMG官网 时间:  2023-06-26 点击数:  6078

新葡萄8883官网AMG官网2023年教师岗前培训方案

cbfa9564c27d74d265cf63cc52a22ee.png

9ba7565511eda02e5a3003e9c631846.png

2acc8b7dcc9e73298b9e735fbc04f9c.png

afc5dbc2b92bcf2cc01acec36e14963.png

bf67997bec360b51628dc1ddabc5d85.png

4b02a98b3795e7deab4eac0a50ea230.png

b61324e61edbc401a5b980ac3c064b5.png

ebe27334b4c734f9921550d6f758edb.png


上一篇:新葡萄组织全体声乐教师赴湖南科技大学聆听著名歌唱家石倚洁教授的声乐讲座

下一篇:关于组织参加 2023 年下半年全国高校教师网络培训的通知

校内网站链接

  • 新葡萄8883官网AMG官网
  • 人事处
  • 教务处

教育部相关网站链接

  • 中华人民共和国教育部
  • 中国研究生招生信息网
  • 中国教育考试网

教育厅相关网站链接

  • 湖南省教育厅
  • 湖南省教育考试院

Copyright(c)2022新葡萄8883官网AMG官网教师发展中心 All rights reserved

地址: 湖南省衡阳市蒸湘区,邮编: 421001 | 维护单位:教师发展中心