新葡萄8883官网AMG官网
首页
概况
部门职责
领导分工
机构设置及岗位职责
工作人员守则
服务工作八项承诺
规章制度
教学管理制度汇编
学籍管理
教学运行
常规管理
教务管理系统
教研教改
专业建设
课程建设
教学改革
教学竞赛
教改典型分享项目
考试管理
实践教学
实验教学
实习实训
毕业论文
课程门户
机构导航
实验教学
实习实训
毕业论文
当前位置:
首页
»
机构导航
»
行政部门
»
教务处
»
实践教学
»
实验教学
»
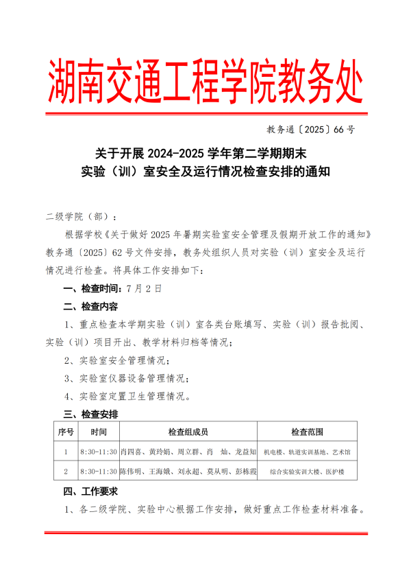
关于开展2024-2025学年第二学期期末实验(训)室安全及运行情况检查安排的通知
作者:教务处_admin 日期:2025-06-25 点击量: 2826
关于开展2024-2025学年第二学期期末实验(训)室安全及运行情况检查安排的通知.pdf