新葡萄8883官网AMG官网
首页
概况
部门职责
领导分工
机构设置及岗位职责
工作人员守则
服务工作八项承诺
规章制度
教学管理制度汇编
学籍管理
教学运行
常规管理
教务管理系统
教研教改
专业建设
课程建设
教学改革
教学竞赛
教改典型分享项目
考试管理
实践教学
实验教学
实习实训
毕业论文
课程门户
机构导航
概况
教学动态
最新通知
资料下载
教学管理
办事指南
规章制度
学籍管理
教学运行
教研教改
考试管理
实践教学
课程门户
当前位置:
首页
»
机构导航
»
行政部门
»
教务处
»
最新通知
»
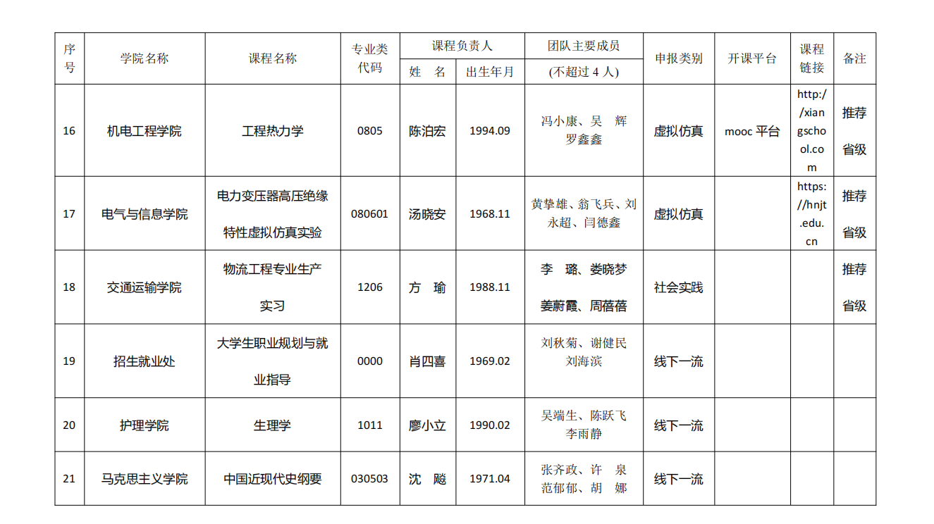
2021年度新葡萄8883官网AMG官网一流课程校级认定公示
作者:教务处_肖灿 日期:2021-09-29 点击量: 7368
附件:
2021年度新葡萄8883官网AMG官网一流课程校级认定公示
.pdf