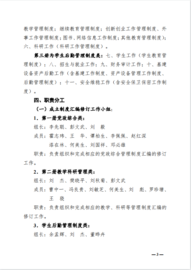
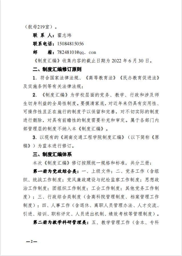
新葡萄8883官网AMG官网
学校首页
|
校长信箱
|
书记信箱
首页
学校领导
部门简介
动态信息
领导讲话
综合要闻
通知公告
信息公开
大事记
周工作安排
制度文件
当前位置 :
首页
>
通知公告
>
正文
通知公告
关于再次报送《规章制度汇编》相关资料的通知
发布日期:2022年07月04日 点击:[18624]
关于再次报送《规章制度汇编》相关资料的通知
上一篇 :
关于加强迎评促建期间考勤工作的通知
下一篇 :
关于 2022 年暑假工作安排的通知
推荐文章
党委书记刘文君在2025年中层以上干部新春见面会上的致辞
没有一个冬天不可逾越
读书是最对得起付出的一件事——校长陈治亚在2024级新生开…
政府网站
教育部
中国人力资源和社会保障部
国家留学网
中国教育科研网
省教育厅
省人力资源和社会保障厅
省人民政府
高校链接
清华大学
北京大学
复旦大学
华中科技大学
武汉大学
中南大学
上海交通大学
西安交通大学
哈尔滨工业大学
校内站点链接
西北工业大学
电子邮件系统
新闻网
图书馆
校友会
版权所有 © 新葡萄8883官网AMG官网校办公室 湘ICP 备 电话:0734-8815001 传真 :0734-8815005 校长信箱 :xz@hnjt.edu.cn 刘文君书记信箱:liuwenjun@hnjt.edu.cn